• Product
  • News

SCA 80-7.8

NO.

SCA 80-7.8

NO.

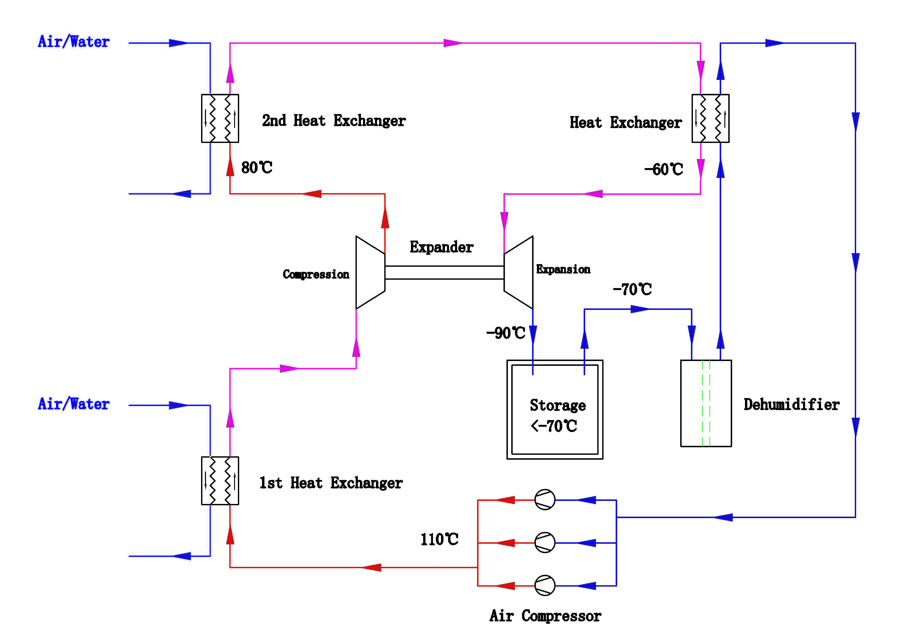
Product Description Technical Parameters

Technical Features

1. Environmentally Friendly, Refrigerant - AIR, Air is the most natural refrigerant availabe from nature, 0 GWP (global warming potentials) , 0 ODP (ozone depletion potentials).

2. Optional capacities for upto 45kw cooling capacity. Maximizing each process to achieve most stable performance.

3. Compact design, containerized module design.


Advantage

1. Compared to cascade system, no air coolers are needed, avoid frequent break-down;

2. No fans or heat exchanges loss;

3. Dehumidifier can solve the moisture in the air;

4. System piping with high pressures is not needed;

5. Convenient installation by connecting air in/out duct only;

6. No oil in the system;

7. No other refrigerant needed to be charged.

 

Application Field:

Special Vaccine Storage;

Tuna Fish Storage


1605662548283_312957.png

This Is The First
This Is The Last
Send Enquiry